代码世界的秩序重建:当Skills成为AI的思维脚手架
在人工智能与软件工程交汇的深水区,我们曾长期沉浸于一种“随机性”的焦虑之中。当开发者试图通过自然语言去驯服大模型时,往往陷入一种无休止的对话博弈:如何精准描述需求?如何确保模型在长上下文窗口中不发生逻辑漂移?这种对AI交互的不确定性担忧,本质上是对“非结构化指令”的本能抵触。ClaudeCode所引入的Skills系统,不仅仅是一次功能性的更新,它更像是一场关于软件工程范式的深刻反思。
从混沌指令到编译管线:语义的确定性回归
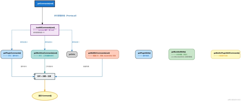
早期的AI交互,类似于一种“刀耕火种”式的探索,我们试图通过堆砌Prompt来强行约束模型的行为。然而,这种方式在复杂的工程实践中显得极为脆弱。Skills的出现,标志着AI交互从“语言生成”向“决策调度”的范式转移。它将原本碎片化的指令逻辑,通过SKILL.md这一载体进行封装,形成了一套可复用、可维护、可追踪的能力单元。这不仅是工具的集合,更是一种将人类专家经验转化为机器可执行逻辑的标准化过程。
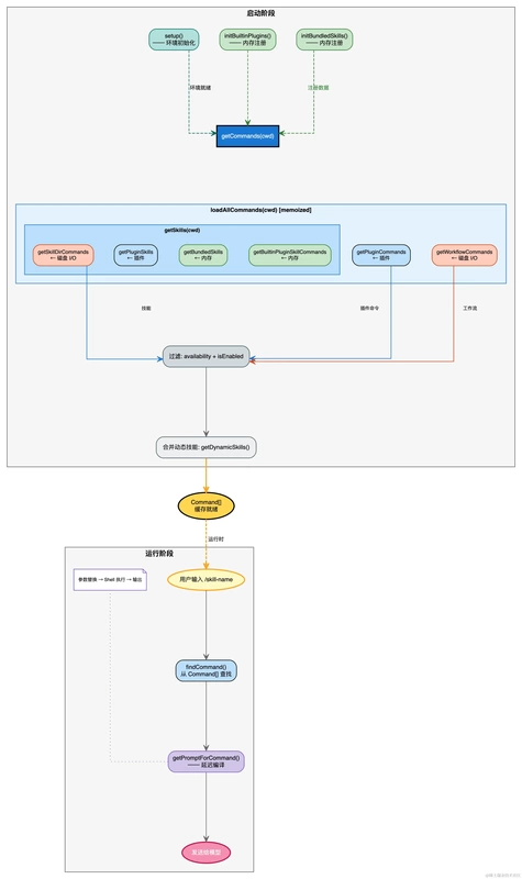
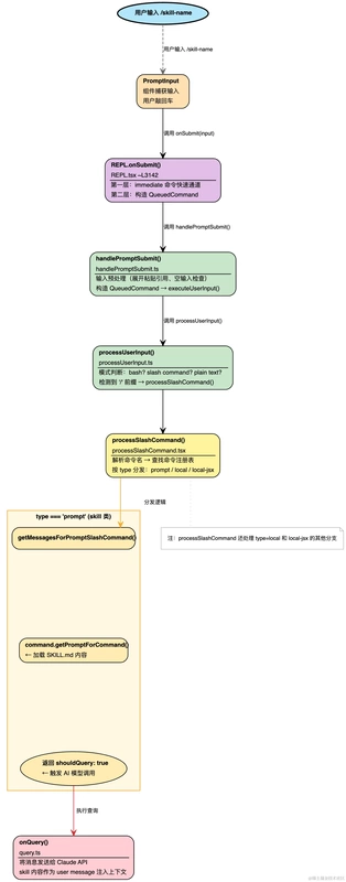
从源码层面剖析,Skills的核心价值在于其“延迟编译”的设计哲学。它将声明式的Markdown文档视为领域特定语言(DSL),在运行时通过编译管线将其转化为确定的上下文。这一过程极大地缩小了模型的决策熵,通过环境变量注入、参数替换及Shell命令执行,强制模型在既定的边界内进行思考。这种设计,本质上是在构建AI的思维脚手架,让模型在面对复杂任务时,能够依据“规章制度”而非单纯的概率预测来行动。
逻辑的闭环与边界的重构
深度剖析Skills的实现机制,会发现其本质上是构建了一个“输入-编译-执行-校验”的闭环系统。在这个系统中,每一个Skill都是一个独立的逻辑原子。它解决了传统Prompt工程中最棘手的“上下文污染”与“结构漂移”问题。通过paths条件激活与钩子函数的校验,系统能够实现按需加载,从而在保证效率的同时,最大限度地降低了无效信息的干扰。
然而,这种高度结构化的设计也带来了新的挑战。当前Skills系统虽然实现了能力的模块化,但在组合逻辑上仍处于隐式状态。如何构建更复杂的依赖关系,如何实现基于图论的调度机制,将是未来AI工程化必须面对的课题。Skills系统向我们揭示了一个深刻的真理:AI的潜力并不完全取决于模型本身的参数规模,而在于我们如何通过工程化的手段,为模型构建一个可控、可预测、可扩展的认知环境。这或许是通往通用人工智能过程中,人类所能贡献的最具价值的智慧。



